气孔在植物叶片表皮呈随机分布,遵循“单细胞间隔”的规则,即相邻气孔复合体之间至少间隔一个普通表皮细胞,这一精确的空间分布模式对于植物高效进行光合作用与水分平衡至关重要。该模式的建立涉及复杂的细胞间通信,其中,EPF/EPFL配体和ERf-SERKs受体复合物所介导的信号通路起核心调控作用。受体活性的适时终止需要其通过内吞作用被运往液泡降解,这一过程由内体分拣转运复合体(ESCRT)介导。然而,ESCRT复合体是否以及如何对不同受体进行特异性分选,以实现并行信号通路的独立调控,仍是该领域尚未阐明的重要科学问题。
中国科学院植物研究所乐捷研究团队的最新研究表明,ESCRT系统在调控气孔发育中表现出底物选择性。研究证实,ESCRT-III调节蛋白VPS46对于ERf-SERKs受体复合体从晚期内体/多泡体(LE/MVB)靶向液泡降解的过程至关重要;然而,另一经典ESCRT底物——油菜素内酯受体BRI1的分选和降解则不依赖于VPS46。这一发现揭示了ESCRT通路内部存在以往未被充分认识的底物分选特异性。
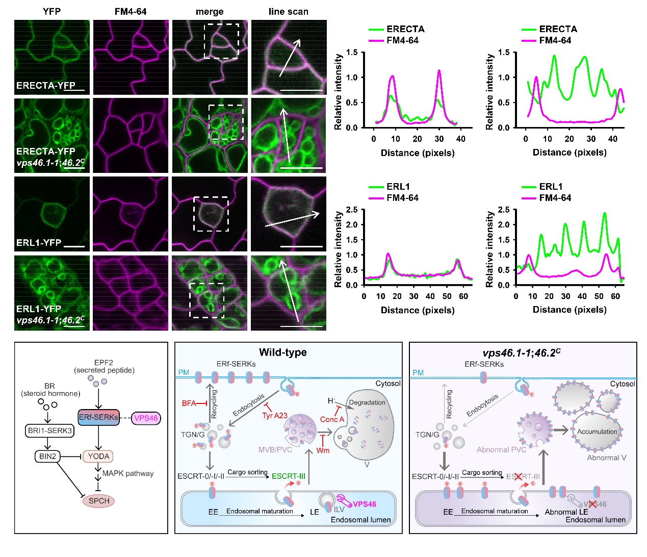
研究人员通过遗传学分析,将VPS46的功能定位在气孔发育信号通路中EPF2配体下游、YODA-MAPK级联上游的关键节点。细胞生物学证据表明,VPS46定位于晚期内体,并与ERf-SERKs受体共定位。在vps46.1-1;46.2C双突变体中,ERf-SERKs复合体虽能被内吞并分选至LE/MVB,但其向液泡腔的释放被阻断,导致该复合体异常累积在液泡膜上而无法降解。这一运输阻滞导致功能性ERf-SERKs复合体在质膜上的水平下降,进而减弱了其抑制气孔世系细胞过度分裂与分化的信号输出,vps46.1-1;46.2C双突变体气孔前体细胞分裂失控、分化受阻,气孔空间分布模式被破坏,最终表现出气孔前体细胞簇和气孔簇的异常气孔表型。关键的是,在vps46.1-1;46.2C双突变体中,BRI1的内吞循环、黑暗诱导的液泡降解以及其介导的油菜素内酯eBL信号响应均维持正常。这直接证明VPS46参与的内体分选过程具有底物特异性,而非普遍作用于所有经MVB途径的膜蛋白。
该研究明确揭示了ESCRT复合体能够通过VPS46等特定组分实现底物选择性的分选调控。这一机制使得细胞得以独立且精确地并行调控ERf-SERKs与BRI1-SERKs等信号通路,从而确保发育信号的特异性与精确性。该工作不仅突破了以往对ESCRT系统作为通用降解机制的传统观点,还为理解膜运输如何赋予信号转导特异性提供了新理论框架,也为未来通过调控膜蛋白稳态来改良作物水分利用效率等性状提供了潜在的分子靶点。
该研究成果于2月7日在线发表于国际学术期刊New phytologist。植物所博士研究生左超然和李师为该论文的共同第一作者,乐捷和杨克珍研究员为论文共同通讯作者,乐捷研究团队多位研究生和工作人员,以及青岛大学王璐副教授参加了此项研究。该研究得到了国家自然科学基金等项目的支持。
论文链接:
https://nph.onlinelibrary.wiley.com/doi/10.1111/nph.70988
(饲草种质高效设计与利用全国重点实验室、分子生理实验室供稿)

ESCRT-III调节蛋白VPS46通过特异性介导ERf-SERKs受体复合体的内体分选与液泡降解参与气孔发育

